The confusion in KHULA

061B2F9A-94D8-43D9-97C0-36F68AC63A1DThe concept of ‘Khula’ amongst Muslims is based largely upon a sole incident regarding Thaabit bin Qais.

 

‘Scholars’ use this hadith https://sunnah.com/bukhari/68/24 to claim that:

1). If a woman asks for divorce, she must give back the mahr.

2). The wife of Thaabit bin Qais went to the Prophet so women have to divorce through a court/judge.

3). The judge or judges will decide if the woman’s request is valid.

 

So, according to most Muslims, while a man can just divorce a woman by saying the word ‘divorce’, a woman follows a completely different process.

 

Does this sound right to you?

 

Those who know Islam know that this is simply NOT the religion (See my blog on ‘Khula’ here). In fact, if we take a closer look at the ahadith about Thaabit bin Qais we find a LOT of confusion.

 

Why did the wife of Thaabit bin Qais want a divorce?

 

Firstly, in the account found at https://sunnah.com/bukhari/68/25 , the wife (Habibah bint Sahl Al-Ansarriyah) states she is ‘afraid of the kufr’. Imam Bukhari also included this version https://sunnah.com/bukhari/68/22 which states she ‘hates the kufr in Islam’ (Bukhari found a problem with one person in this chain but included this hadith in his authentic collection because it is backed up by the one mentioned prior to it – (68/25). It also appears with the same words (the wife stating she wants a divorce because ‘she hates the kufr in Al Islam’) in the collection of An Nisa’i.

 

Now, if what we take away from this account is that the wife of Thaabit bin Qais wanted a divorce because of his ‘kufr/disbelief’ in Islam, then this fits with evidence from the Quran (See my blog on this here).

 

There is a hadith (https://sunnah.com/bukhari/61/120) that names Thaabit bin Qais as from the people of Paradise. This does not mean he was a Muslim at the time of this divorce (He is known to have fought at Uhud but not at Badr). There does not seem to be sufficient information about him to know when exactly he became Muslim.

 

However, if we conclude (like the clergy have) that the problem here was the wife fearing she would ‘be ungrateful’ (translating ‘kufr’ to mean ‘ingratitude’) makes no sense whatsoever. Moreover it contradicts the Quranic verse which states the Mahr cannot be taken back by the husband (4:20 – See it here in my blog).

 

What does this event tell us about Thaabit bin Qais?

 

If you have a read through the ahadith about Thaabit bin Qais here (https://sunnah.com/search/?q=Thabit+bin+Qais) you will see the picture you get is a confusing one. In the narration by Ibn Abbas where Thaabit’s wife asks for a divorce, she states, ‘It is not his religion nor his character which is the reason for the divorce.’

 

However, there are a couple of ahadith – one about Habibah and another about another wife (Jamilah bint Abdullah) where he broke the named wife’s hand/caused her physical injury – for both of the women.

 

Does this fit with the statement that ‘his character’ is not the reason for the divorce?

 

There seems to be a discrepancy here.

 

How long was the iddah (‘waiting period after divorce’) in this event?

 

In this version by An Nisa’i, (https://sunnah.com/nasai/27/109), the Prophet, according to the narration, orders Habibah an iddah of 1 month when we know from the Quran that the iddah must be 3 periods in these cases.

 

So, either this took place before the verses about iddah were revealed or we are missing other relevant information. As it is, what we are left with is a confusing picture. Even the clergy ignore the part about the iddah of one month and still insist on a three month period. Ignoring one part and taking the rest? What does that tell us about the confusing picture this hadith paints?

 

I included the hadith about Thaabit bin Qais (in my blog here) because ‘scholars’ around the world are using it to create the ‘Khula’ process and through it, take away a woman’s right to divorce more easily – she has to fight for it.

 

The responsibility of following the truth lies with us all. Nothing less will ever suffice.

 

*This blog is about the ahadith about this event. If you’d like the complete picture, see my blog here on ‘Khula, Mahr and Halala’.

 

 

 

 

Divorce – The Truth about Mahr, Khula & Halala

MAHR:

‘Mahr’ is commonly used to refer to the wealth given by a husband to his wife as part of the marriage contract. Many clerics WRONGLY claim that if the wife initiates the divorce process, she must pay this back to the husband, a ransom for her freedom.  

 

They use a verse in Surah Al Baqarah (229):

 

الطَّلَـقُ مَرَّتَانِ فَإِمْسَاكٌ بِمَعْرُوفٍ أَوْ تَسْرِيحٌ بِإِحْسَـنٍ وَلاَ يَحِلُّ لَكُمْ أَن تَأْخُذُواْ مِمَّآ ءَاتَيْتُمُوهُنَّ شَيْئًا إِلاَّ أَن يَخَافَآ أَلاَّ يُقِيمَا حُدُودَ اللَّهِ فَإِنْ خِفْتُمْ أَلاَّ يُقِيمَا حُدُودَ اللَّهِ فَلاَ جُنَاحَ عَلَيْهِمَا فِيمَا افْتَدَتْ بِهِ تِلْكَ حُدُودُ اللَّهِ فَلاَ تَعْتَدُوهَا وَمَن يَتَعَدَّ حُدُودَ اللَّهِ فَأُوْلَـئِكَ هُمُ الظَّـلِمُونَ

229. The divorce is twice, after that either you retain her on reasonable terms or release her with kindness. And it is not lawful for you (men) to take back (from your wives) any of what you gave them (the Mahr, bridal-money given by the husband to his wife at the time of marriage), except when both parties fear that they would be unable to keep the limits ordained by Allah. Then if you fear that they would not be able to keep the limits ordained by Allah, then there is no sin on either of them if she gives back. These are the limits ordained by Allah, so do not transgress them. And whoever transgresses the limits ordained by Allah, then such are the wrongdoers.

 

and put it together with this hadith from Sahih Al Bukhari.

 

عن ابن عباس:  أن امرأة ثابت بن قيس بن شماس أتت النبي صلى الله عليه وسلم فقالت : يا رسول الله ، ثابت بن قيس ما أعتب عليه في خلق ولا دين ، ولكني أكره الكفر في الإسلام . فقال رسول الله صلى الله عليه وسلم : أتردين عليه حديقته ؟ قالت : نعم ، قال رسول الله صلى الله عليه وسلم : اقبل الحديقة وطلقها تطليقة  

 

This is usually wrongly used as evidence to claim that if the woman wants to initiate divorce, she must pay back the mahr. It is usually translated inaccurately (You can find the incorrect version easily – just do a search online) and the reason WHY she gives it back is completely overlooked.

 

However, the CORRECT translation is: 

 

The wife of Thaabit bin Qais came to the Prophet and said:  

 

Oh Messenger of Allah, I don’t find defects in Thaabit’s religion or manners but I hate the disbelief in Islam. So, the Messenger of Allah said, ‘Will you return to him his garden?’. She said, ‘yes’. The Messenger of Allah said, ‘Accept the garden and divorce her once’.

 

So, the woman gave back the garden/Mahr because Thaabit was not a believer in Islam.

 

Now, when this hadith is translated correctly and in its complete version, it is in accordance with the Quran that the woman returns the ‘mahr’ if her husband is a disbeliever. 

 

The Quran clearly states this in Surat Al Mumtahina, verses 10 and 11:

 

يأَيُّهَا الَّذِينَ ءَامَنُواْ إِذَا جَآءَكُمُ الْمُؤْمِنَـتُ مُهَـجِرَتٍ فَامْتَحِنُوهُنَّ اللَّهُ أَعْلَمُ بِإِيمَـنِهِنَّ فَإِنْ عَلِمْتُمُوهُنَّ مُؤْمِنَـتٍ فَلاَ تَرْجِعُوهُنَّ إِلَى الْكُفَّارِ لاَ هُنَّ حِلٌّ لَّهُمْ وَلاَ هُمْ يَحِلُّونَ لَهُنَّ وَءَاتُوهُم مَّآ أَنفَقُواْ وَلاَ جُنَاحَ عَلَيْكُمْ أَن تَنكِحُوهُنَّ إِذَآ ءَاتَيْتُمُوهُنَّ أُجُورَهُنَّ وَلاَ تُمْسِكُواْ بِعِصَمِ الْكَوَافِرِ وَاسْـَلُواْ مَآ أَنفَقْتُمْ وَلْيَسْـَلُواْ مَآ أَنفَقُواْ ذَلِكُمْ حُكْمُ اللَّهِ يَحْكُمُ بَيْنَكُمْ وَاللَّهُ عَلِيمٌ حَكِيمٌ – وَإِن فَاتَكُمْ شَىْءٌ مِّنْ أَزْوَجِكُمْ إِلَى الْكُفَّـرِ فَعَـقَبْتُمْ فَآتُواْ الَّذِينَ ذَهَبَتْ أَزْوَجُهُمْ مِّثْلَ مَآ أَنفَقُواْ وَاتَّقُواْ اللَّهَ الَّذِى أَنتُمْ بِهِ مُؤْمِنُونَ

 

10. O you who believe! When believing women come to you as emigrants, question them; Allah knows best as to their faith, then if you ascertain that they are true believers, send them not back to the disbelievers. They are not lawful for the disbelievers nor are the disbelievers lawful for them. But give them (disbelievers) that which they have spent (on their ‘mahr’). And there will be no sin on you to marry them if you have paid their due to them. Likewise do not keep the disbelieving women, and ask for that which you have spent (on their ‘mahr’) and let them (the disbelievers) ask for that which they have spent. That is the judgement of Allah, He judges between you. And Allah is All-Knowing, All-Wise. 11. And if any of your wives have gone from you to the disbelievers then you succeed over them (gain victory); then pay those whose wives have gone, the equivalent of what they had spent. And have Taqwa of Allah, the One in Whom you are believers.

 

So, if the wife is divorcing the husband because he is a disbeliever, she must return the ‘mahr’. This is one situation when she will return it. 

 

In Surah An Nisa’a, verses 19 – 21, another situation is mentioned:

 

يَـأَيُّهَا الَّذِينَ ءَامَنُواْ لاَ يَحِلُّ لَكُمْ أَن تَرِثُواْ النِّسَآءَ كَرْهاً وَلاَ تَعْضُلُوهُنَّ لِتَذْهَبُواْ بِبَعْضِ مَآ ءَاتَيْتُمُوهُنَّ إِلاَّ أَن يَأْتِينَ بِفَاحِشَةٍ مُّبَيِّنَةٍ وَعَاشِرُوهُنَّ بِالْمَعْرُوفِ فَإِن كَرِهْتُمُوهُنَّ فَعَسَى أَن تَكْرَهُواْ شَيْئاً وَيَجْعَلَ اللَّهُ فِيهِ خَيْراً كَثِيراً – وَإِنْ أَرَدْتُّمُ اسْتِبْدَالَ زَوْجٍ مَّكَانَ زَوْجٍ وَءَاتَيْتُمْ إِحْدَاهُنَّ قِنْطَاراً فَلاَ تَأْخُذُواْ مِنْهُ شَيْئاً أَتَأْخُذُونَهُ بُهْتَـناً وَإِثْماً مُّبِيناً – وَكَيْفَ تَأْخُذُونَهُ وَقَدْ أَفْضَى بَعْضُكُمْ إِلَى بَعْضٍ وَأَخَذْنَ مِنكُم مِّيثَـقاً غَلِيظاً

 

19. O you who believe! You are not permitted to inherit women against their will, nor to make things difficult for them in order to get part of (the ‘mahr’) what you have given them, unless they commit open Fahishah. And live with them honorably. If you dislike them, it may be that you dislike a thing and Allah brings through it a great deal of good. 20. But if you intend to replace a wife by another and you have given one of them a Qintar, take not the least bit of it back; would you take it wrongfully without a right and (with) a manifest sin. 21. And how could you take it (back) while you have gone in unto each other, and they have taken from you a firm and strong covenant.

 

In other words, the wife gives back the mahr if she has cheated (sex outside of their marriage) on the husband (open fahishah means with 4 witnesses or she herself has openly confessed to it). 

 

Despite what many scholars claim, the religion DOES NOT state the wife returns the mahr because she is the one who wants the divorce. Almost amusingly, they even include defiance & disobedience to husband, reviling him & his family as just cause to take back the mahr when the Quran commands the opposite.

 

The fact of the matter is that she only returns it if she wants a divorce because her husband is a disbeliever or because she has openly cheated on him which is why the initial verse from Surah Al Baqarah mentions ‘the limits ordained by Allah’. Men are commanded very clearly NOT to take back the mahr unless it is one of the 2 situations mentioned.

 

KHULA:

 

Firstly, the term ‘Khula’ has no real basis in the religion. In the collection of An Nisa’i, a different version of the hadith above includes the Prophet’s command to Thaabit “خذ الذي لها عليك وخل سبيلها”

which means ‘Take the mahr and leave her to her way’. The word خل (i.e ‘leave/depart’) is where the ‘scholars’ got ’Khula’.

 

The clerics then took this new invented definition and added to it that if a woman wants a ‘Khula’, she must take the matter to court and the judge(s) will make the decision as to whether her reasons are justified. In other words, they will decide whether she should get a divorce and if granted, she will return the mahr.

 

Neither the Quran or Sunnah dictates that there is a different way for a woman to initiate divorce (See my blog on Divorce). The entire concept of Khula is a mere reflection of how most societies work – where men have more power and control.

 

Now, if you have read the opinions of the ‘scholars’ on ‘Khula’, you will already know that they claim the ‘nikah’ (or marital contract is with the husband and because he bears the financial expenses in the relationship, he has more of a right to divorce). So, if the woman wants a divorce, they claim she must ask for ‘Khula’ and pay back the mahr.

 

They base this on the verse from Surah Al Baqarah (237): 

 

وَإِن طَلَّقْتُمُوهُنَّ مِن قَبْلِ أَن تَمَسُّوهُنَّ وَقَدْ فَرَضْتُمْ لَهُنَّ فَرِيضَةً فَنِصْفُ مَا فَرَضْتُمْ إَّلآ أَن يَعْفُونَ أَوْ يَعْفُوَاْ الَّذِى بِيَدِهِ عُقْدَةُ النّكَاحِ وَأَن تَعْفُواْ أَقْرَبُ لِلتَّقْوَى وَلاَ تَنسَوُاْ الْفَضْلَ بَيْنَكُمْ

 

And if you divorce them before you have touched (had a sexual relation with) them, and you have appointed for them their due (mahr), then pay half of that, unless they (the women) agree to remit it, or he, in whose hands is the marriage tie, agrees to remit it. And that you remit is nearer to At-Taqwa (piety, righteousness). And do not forget liberality between yourselves. Truly, Allah is All-Seer of what you do.

 

‘Scholars’ claim ‘he, in whose hands is the marriage tie’ is evidence that the marital contract is in the ‘hands’ of the husband so he has more rights. In reality, an understanding of the pronouns used within the verbs indicate it is not the husband but, the woman’s representative (father, brother etc) who is meant here.

 

The religion is fair because our Lord is Most Just. Women have the same rights to divorce as men do. Anyone who claims differently has obviously not looked at the evidence with an open mind. 

 

In summary,

-Khula is an invented process.

-The man or any judge cannot take back the mahr (unless one of the 2 situations above is present)

-The man does not ‘own’ the marital contract. Rather, it is a mutual one.

 

HALALA:

 

When the divorce process has been initiated 3 times between the same husband and wife, the woman must now marry a different man. The wisdom in this is clear – any marriage which has been turbulent enough to initiate divorce thrice is one which is not working so we are ordered to move on.

 

Now, I believe it is often human nature to look for loop holes. However, there is a colossal difference between a loop hole and distortion. ‘Halala’ is an innovation and a complete distortion of the laws of Allah (Muslims are twisting the verse from Surah Al Baqarah (230) which you can find in my blog on Divorce).

 

By distorting the verse, Muslims are following a practice whereby the woman marries someone for the sole purpose of re-marrying her previous husband. There are, in fact, agencies, which for a payment, will marry the woman to a new man who will then have sex with her for one night and then divorce her so she can re-marry her previous husband. This is making a mockery of the institution of marriage and more importantly, the evidence from the Quran.

 

It is a direct consequence of Muslims following the opinions of scholars. This has led people to divorce in many incorrect ways (i.e. believing that merely uttering the word ‘divorce’ means you are divorced, without witnesses, without an iddah, without due process). Huge misunderstandings and innovations lead us to the completely unislamic and abhorrent practice of  Halala.

May Allah guide us back.

A million miles from how DIVORCE should happen

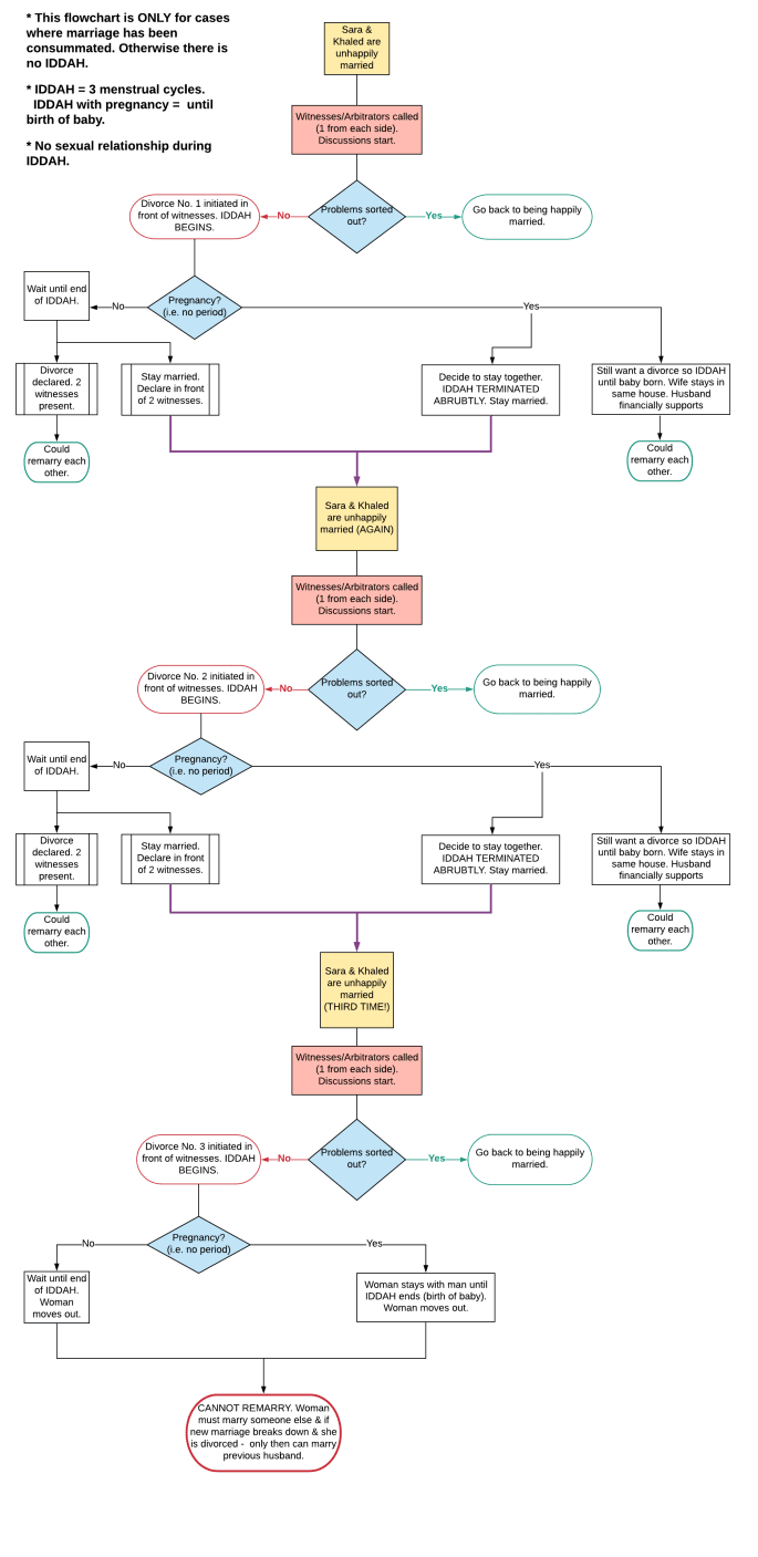
Divorce is one very evident issue where the clerics have taken Muslims away from the religion. The husband is WRONGLY given the right to divorce by just stating the word ‘Divorce’. It is viewed incorrectly as a word or a statement when, in fact, it is a PROCESS (Click here to see the divorce process displayed visually).

 

It’s time to look away from the clergy and fix our sights on the evidence. 

 

So, how is a divorce conducted according to the Quran?

 

It is clear in Surah Al Baqarah (verses 228 -30):

 

وَالْمُطَلَّقَـتُ يَتَرَبَّصْنَ بِأَنْفُسِهِنَّ ثَلَـثَةَ قُرُوءٍ وَلاَ يَحِلُّ لَهُنَّ أَن يَكْتُمْنَ مَا خَلَقَ اللَّهُ فِى أَرْحَامِهِنَّ إِن كُنَّ يُؤْمِنَّ بِاللَّهِ وَالْيَوْمِ الاٌّخِرِ وَبُعُولَتُهُنَّ أَحَقُّ بِرَدِّهِنَّ فِي ذَلِكَ إِنْ أَرَادُواْ إِصْلَـحاً وَلَهُنَّ مِثْلُ الَّذِى عَلَيْهِنَّ بِالْمَعْرُوفِ وَلِلرِّجَالِ عَلَيْهِنَّ دَرَجَةٌ وَاللَّهُ عَزِيزٌ حَكُيمٌ

 

228. And divorced women shall wait (as regards their marriage) for three menstrual periods, and it is not lawful for them to conceal what Allah has created in their wombs, if they believe in Allah and the Last Day. And their husbands have the right to take them back in that period, if they wish for reconciliation. And they (women) have rights (over their husbands) similar (to those of their husbands) over them to what is reasonable, but men have a degree (of responsibility) over them. And Allah is All-Mighty, All-Wise.

 

*This verse tells us:

 

a). A declaration of divorce is followed by a time period of 3 menstrual cycles with no sexual relationship (called ‘iddah’ – see Surah At Talaaq, verse 1 for more evidence of this command). The wisdom of this is to know if there is pregnancy and a woman must wait for this iddah to be over before she can re-marry. If there is a pregnancy, the husband will have to support her financially for the pregnancy and the child after he/she is born. 

 

b). They can go back to being married, if they wish. In the case of pregnancy, the divorce maybe revoked within the iddah because there won’t be 3 menstrual cycles. Otherwise, they must wait until the iddah is completed (see below for references to verses on this). Either way, the divorce process was initiated so it is counted as one divorce (‘…right to take them back…’)

 

c). The husband is financially responsible for the wife from the time divorce is declared until the iddah comes to an end (…’a degree of responsibility..’)

 

NOTE: There is no iddah if the marriage was not consummated (See Al Ahzaab, verse 49).

 

الطَّلَـقُ مَرَّتَانِ فَإِمْسَاكٌ بِمَعْرُوفٍ أَوْ تَسْرِيحٌ بِإِحْسَـنٍ وَلاَ يَحِلُّ لَكُمْ أَن تَأْخُذُواْ مِمَّآ ءَاتَيْتُمُوهُنَّ شَيْئًا إِلاَّ أَن يَخَافَآ أَلاَّ يُقِيمَا حُدُودَ اللَّهِ فَإِنْ خِفْتُمْ أَلاَّ يُقِيمَا حُدُودَ اللَّهِ فَلاَ جُنَاحَ عَلَيْهِمَا فِيمَا افْتَدَتْ بِهِ تِلْكَ حُدُودُ اللَّهِ فَلاَ تَعْتَدُوهَا وَمَن يَتَعَدَّ حُدُودَ اللَّهِ فَأُوْلَـئِكَ هُمُ الظَّـلِمُونَ

 

229. The divorce is twice, after that either you retain her on reasonable terms or release her with kindness. And it is not lawful for you (men) to take back (from your wives) any of what you gave them (the Mahr, bridal-money given by the husband to his wife at the time of marriage), except when both parties fear that they would be unable to keep the limits ordained by Allah. Then if you fear that they would not be able to keep the limits ordained by Allah, then there is no sin on either of them if she gives back. These are the limits ordained by Allah, so do not transgress them. And whoever transgresses the limits ordained by Allah, then such are the wrongdoers.

 

* So, 2 processes of divorce are permitted whereby the couple can decide, at the end of each iddah, to remain in the marriage.

 

فَإِن طَلَّقَهَا فَلاَ تَحِلُّ لَهُ مِن بَعْدُ حَتَّى تَنْكِحَ زَوْجًا غَيْرَهُ فَإِن طَلَّقَهَا فَلاَ جُنَاحَ عَلَيْهِمَآ أَن يَتَرَاجَعَآ إِن ظَنَّآ أَن يُقِيمَا حُدُودَ اللَّهِ

وَتِلْكَ حُدُودُ اللَّهِ يُبَيِّنُهَا لِقَوْمٍ يَعْلَمُونَ

230. And if he has divorced her (the third time), then she is not lawful unto him thereafter until she has married another husband. Then, if the other husband divorces her, it is no sin on both of them that they reunite, provided they feel that they can keep the limits ordained by Allah. These are the limits of Allah, which He makes plain for the people who have knowledge.

 

*A third declaration of divorce is irrevocable and means the marriage is over with no possibility of reconciliation. The couple CANNOT GO BACK TOGETHER. The woman now must marry someone else but there is still a waiting period of 3 menstrual cycles during which the husband must financially support her.

In the case of pregnancy, the husband continues to financially support the wife until the birth.  If the new marriage of the woman fails, they could re-marry.

 

Now, going back to the fact that divorce is a PROCESS, not an utterance, the religion dictates witnesses must be involved in the declaration of divorce and for the iddah to begin. The verse which clearly states this is in Surah An Nisaa’a (35);

 

وَإِنْ خِفْتُمْ شِقَاقَ بَيْنِهِمَا فَابْعَثُواْ حَكَماً مِّنْ أَهْلِهِ وَحَكَماً مِّنْ أَهْلِهَآ إِن يُرِيدَآ إِصْلَـحاً يُوَفِّقِ اللَّهُ بَيْنَهُمَآ إِنَّ اللَّهَ كَانَ عَلِيماً خَبِيراً 

 

35. If you fear a split between the two, appoint (two) arbitrators, one from his family and the other from hers; if they both wish for peace, Allah will cause their reconciliation. Indeed Allah is Ever All-Knower, Well-Acquainted with all things.

 

In other words, when a couple, one or both of them are thinking of divorce, they must involve 2 witnesses/arbitrators, one from each side to be present. These 2 people will be present in discussions regarding divorce so any declaration of divorce and initializing of the iddah will be observed so there can be no arguments or confusion later.

 

Interestingly, many claim that the husband can change his mind DURING the iddah . Yet the Quran clearly states in several places that the decision must be made and witnessed (by two people, one from each side) AT THE END OF THE IDDAH (except if there is pregnancy). These verses include; At Talaaq – 2, Al Baqarah – 231 and 232.

 

This is quite a lot to digest especially if you believed the word ‘divorce’ is uttered thrice and the marriage is irrevocably over. So, let’s connect the evidence to real life situations (Click here if you’d prefer to see this visually).

 

Situation where there is pregnancy:

Ayesha and Khaled are married. Khaled decides he wants a divorce. He calls 2 witnesses (one from each side) and after discussions, declares divorce. He must financially support Ayesha for 3 menstrual cycles. During the iddah, Ayesha realises she is pregnant. There is now a child to consider. Khaled decides he wants to give the marriage another go. There won’t be 3 menstrual cycles because she is pregnant so, they call the witnesses again & he declares his decision to give the marriage another go. Ayesha and Khalid continue as married but there is one count of divorce – on their record, if you like.

Or 

Khaled decides he still wants a divorce despite the pregnancy. He must support Ayesha for her new iddah (At Talaaq, verse 4) which is until their baby is born. She will not marry until after the birth and could re-marry Khaled if they so wish or another man.

 

Situation where divorce process has been initiated once or twice:

 

Halima and Umar are a married couple when Halima decides she wants a divorce. Two witnesses (one from each side) are called and she declares her decision to divorce Umar. The 3 menstrual cycle iddah (waiting period) begins. 

The 3 menstruations show Halima is not pregnant and she does not wish to stay in the marriage. Umar financially supports her until the iddah is over. She then can re-marry Umar (even if years passed by) or another man. But, if she re-marries Umar, there is one count of divorce (or two if this is the second time one of them has initiated divorce) on their marriage.

Or 

At the end of the iddah, Halima changes her mind and she calls witnesses to declare her decision. They are still married. But, because the divorce process was initiated, there is now one count (or two, if it is the second time) on the marriage.

 

Situation where divorce process has been initiated for the third time:

 

Ahmed and Sara have initiated the divorce process twice in their marriage already so there are two counts of divorce.

 

Ahmed decides he wants a divorce. He calls two witnesses (one from each side) and after discussion, declares his decision. The iddah begins and at the end of it, regardless of whether Sara is pregnant or not, they must separate. If she is pregnant, the iddah for her before she can re-marry is until she gives birth and Ahmed must support her financially during the pregnancy. If not, the financial support ends when the 3 menstrual cycles are complete. They CANNOT re-marry at this time.

 

If the new marriage resulted in divorce, Sara could decide to re-marry Ahmed but more on this in my next blog (I’ll also cover ‘Khula’, ‘mahr’ and the abominable practice of ‘halala marriages’).

 

In conclusion, I’m sure you’ll agree saying the word ‘divorce’ impulsively means nothing. It is a process which involves witnesses, a clear start of the divorce process, a waiting period followed by a declaration of a final decision). This process has been outlined clearly in the religion. It’s now our responsibility to follow it.